傅立叶生产中心扩产场地装修项目设计与施工招标文件
作者:开运电竞 时间:2021-06-08
内容包括:
1、傅立叶生产中心扩产场地装修项目设计与施工招标文件
2、装修平面布局图
3、温湿度控制要求
4、装饰强弱电明细要求
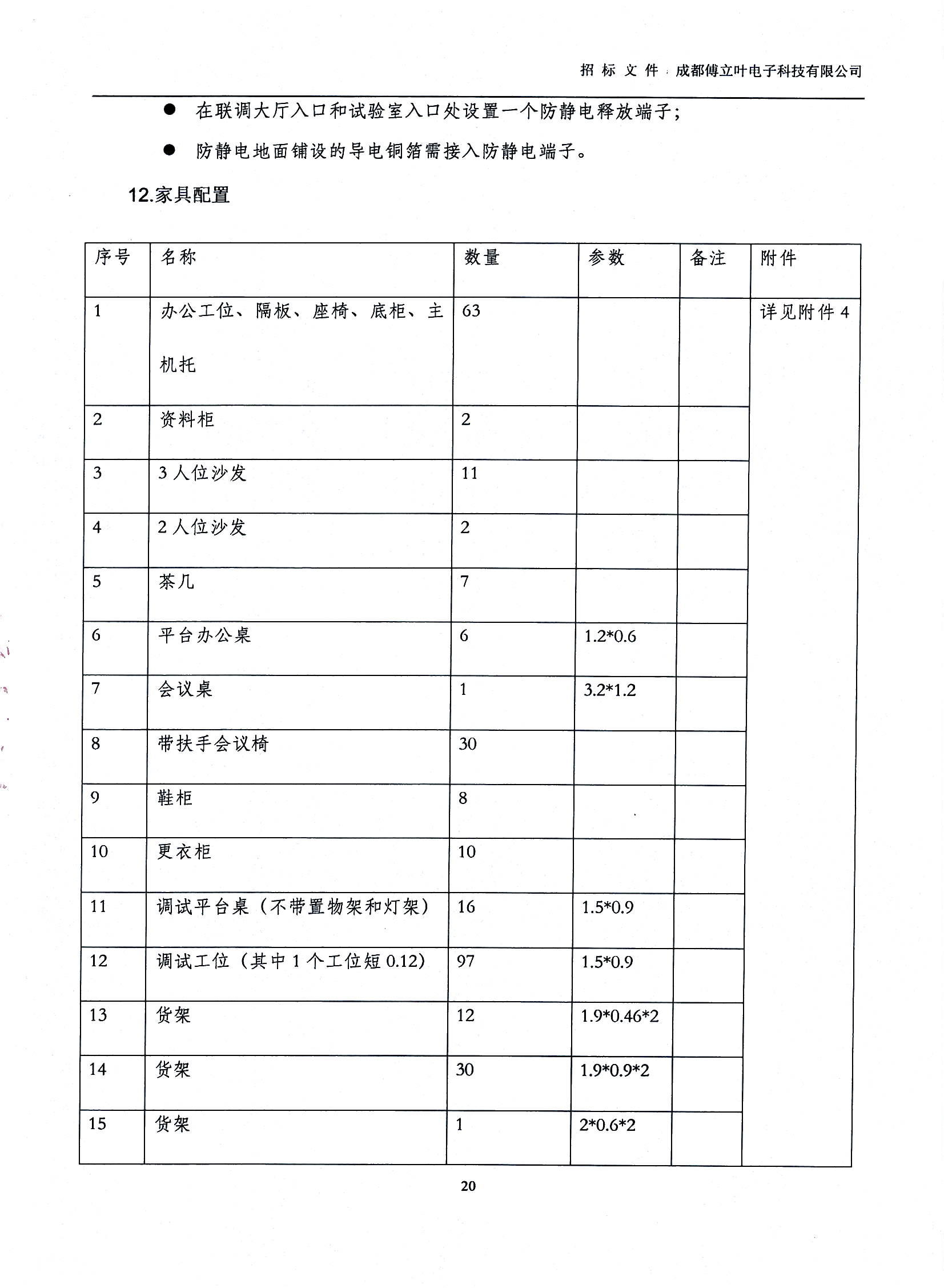
5、家具明细要求
6、傅立叶生产中心扩产场地装修项目设计与施工工程投标报价




























下一篇:关于延迟开标时间的公告
内容包括:
1、傅立叶生产中心扩产场地装修项目设计与施工招标文件
2、装修平面布局图
3、温湿度控制要求
4、装饰强弱电明细要求
5、家具明细要求
6、傅立叶生产中心扩产场地装修项目设计与施工工程投标报价



























