傅立叶生产中心扩产场地装修项目设计与施工招标文件
作者:开运电竞 时间:2021-07-26

内容包括:
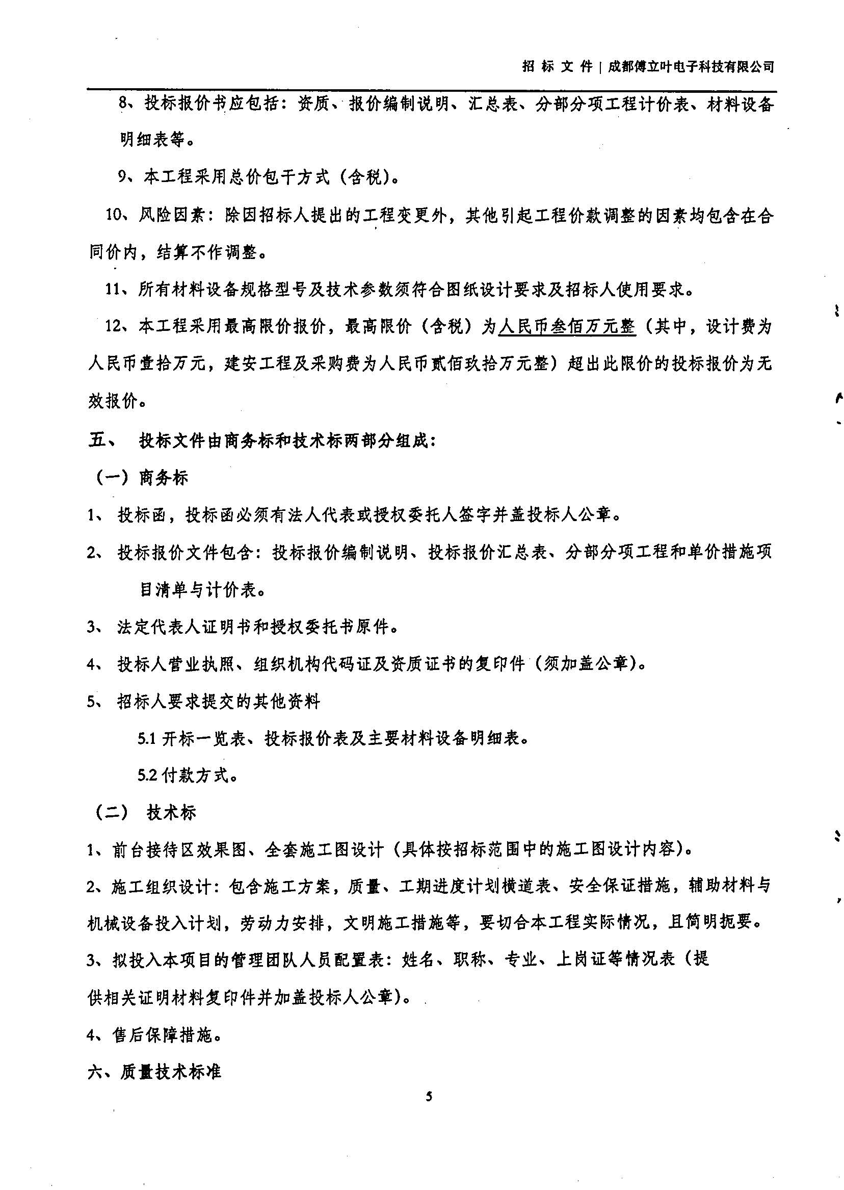
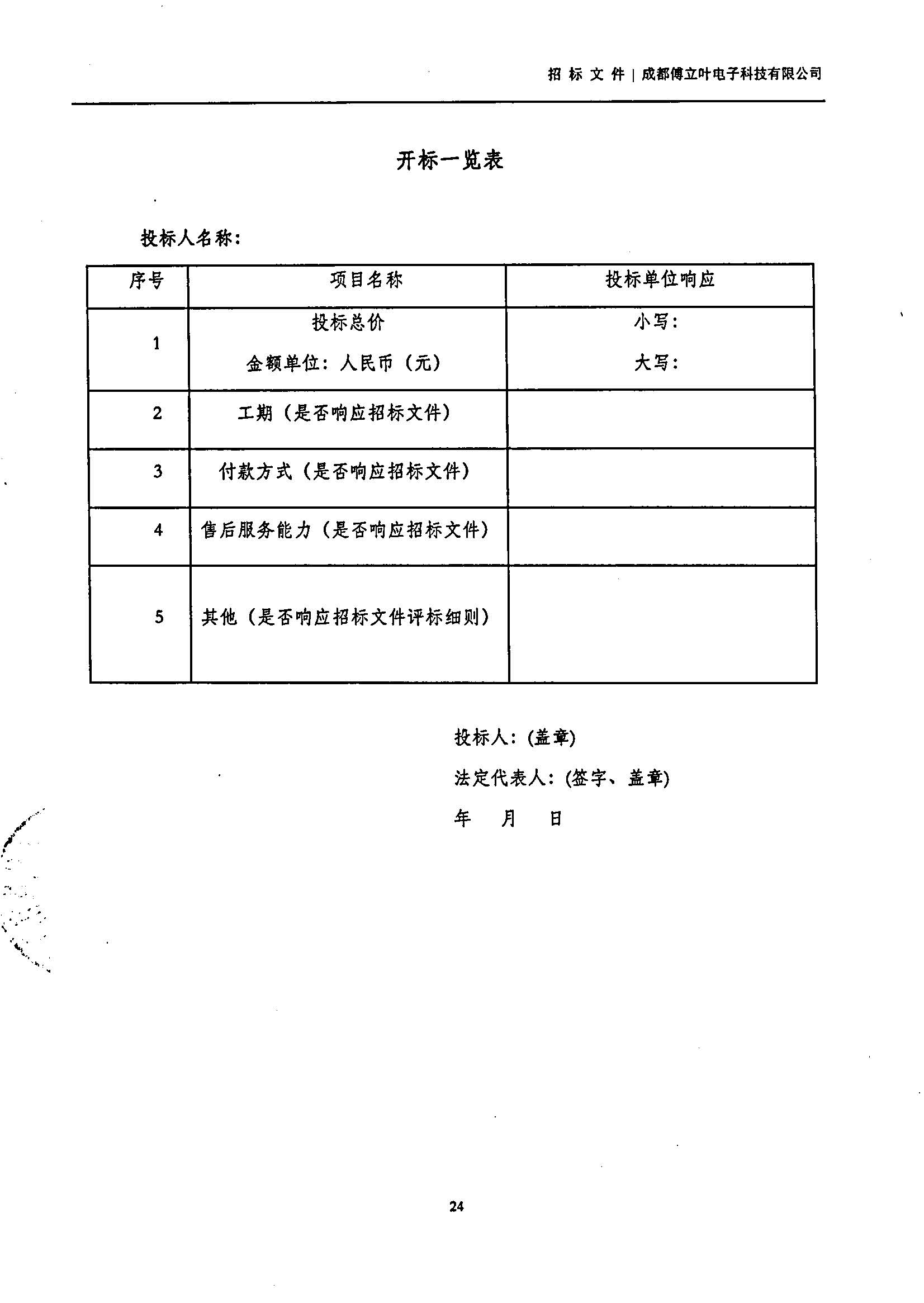
1、傅立叶生产中心扩产场地装修项目设计与施工招标文件
2、装修平面布局图
3、温湿度控制要求
4、装饰强弱电明细要求
5、家具明细要求
6、傅立叶生产中心扩产场地装修项目设计与施工工程投标报价
基本
文件
流程
错误
SQL
调试
- 请求信息 : 2021-07-26 11:31:32 HTTP/1.1 POST : /admin.php?s=/Addons/execute/_addons/EditorForAdmin/_controller/Upload/_action/wang_upimg.html
- 运行时间 : 0.0516s ( Load:0.0136s Init:0.0164s Exec:0.0216s Template:-0.0000s )
- 吞吐率 : 19.38req/s
- 内存开销 : 3,125.95 kb
- 查询信息 : 12 queries 0 writes
- 文件加载 : 54
- 缓存信息 : 3 gets 0 writes
- 配置加载 : 187
- 会话信息 : SESSION_ID=5eed4ee6jrsj162h36muhlakk7
- /www/wwwroot/fftchina.com.cn/admin.php ( 0.88 KB )
- /www/wwwroot/fftchina.com.cn/long.php ( 4.69 KB )
- /www/wwwroot/fftchina.com.cn/ThinkPHP/ThinkPHP.php ( 4.61 KB )
- /www/wwwroot/fftchina.com.cn/ThinkPHP/Library/Think/Think.class.php ( 12.32 KB )
- /www/wwwroot/fftchina.com.cn/ThinkPHP/Library/Think/Storage.class.php ( 1.34 KB )
- /www/wwwroot/fftchina.com.cn/ThinkPHP/Library/Think/Storage/Driver/File.class.php ( 3.42 KB )
- /www/wwwroot/fftchina.com.cn/ThinkPHP/Mode/common.php ( 2.75 KB )
- /www/wwwroot/fftchina.com.cn/ThinkPHP/Common/functions.php ( 51.07 KB )
- /www/wwwroot/fftchina.com.cn/Application/Common/Common/function.php ( 62.98 KB )
- /www/wwwroot/fftchina.com.cn/Application/Common/Common/xiaobing_tag.php ( 2.15 KB )
- /www/wwwroot/fftchina.com.cn/ThinkPHP/Library/Think/Hook.class.php ( 3.91 KB )
- /www/wwwroot/fftchina.com.cn/ThinkPHP/Library/Think/App.class.php ( 13.26 KB )
- /www/wwwroot/fftchina.com.cn/ThinkPHP/Library/Think/Dispatcher.class.php ( 14.71 KB )
- /www/wwwroot/fftchina.com.cn/ThinkPHP/Library/Think/Route.class.php ( 23.19 KB )
- /www/wwwroot/fftchina.com.cn/ThinkPHP/Library/Think/Controller.class.php ( 10.65 KB )
- /www/wwwroot/fftchina.com.cn/ThinkPHP/Library/Think/View.class.php ( 7.96 KB )
- /www/wwwroot/fftchina.com.cn/ThinkPHP/Library/Behavior/BuildLiteBehavior.class.php ( 3.61 KB )
- /www/wwwroot/fftchina.com.cn/ThinkPHP/Library/Behavior/ParseTemplateBehavior.class.php ( 3.80 KB )
- /www/wwwroot/fftchina.com.cn/ThinkPHP/Library/Behavior/ContentReplaceBehavior.class.php ( 1.87 KB )
- /www/wwwroot/fftchina.com.cn/ThinkPHP/Conf/convention.php ( 11.01 KB )
- /www/wwwroot/fftchina.com.cn/Application/Common/Conf/config.php ( 0.05 KB )
- /www/wwwroot/fftchina.com.cn/Application/Common/Conf/tags.php ( 0.12 KB )
- /www/wwwroot/fftchina.com.cn/ThinkPHP/Lang/zh-cn.php ( 2.52 KB )
- /www/wwwroot/fftchina.com.cn/ThinkPHP/Conf/debug.php ( 1.48 KB )
- /www/wwwroot/fftchina.com.cn/Application/Common/Conf/config_fuliye.php ( 2.40 KB )
- /www/wwwroot/fftchina.com.cn/ThinkPHP/Library/Think/Log.class.php ( 3.78 KB )
- /www/wwwroot/fftchina.com.cn/Application/Common/Behavior/InitHookBehavior.class.php ( 1.64 KB )
- /www/wwwroot/fftchina.com.cn/ThinkPHP/Library/Think/Behavior.class.php ( 0.86 KB )
- /www/wwwroot/fftchina.com.cn/ThinkPHP/Library/Think/Cache.class.php ( 3.72 KB )
- /www/wwwroot/fftchina.com.cn/ThinkPHP/Library/Think/Cache/Driver/File.class.php ( 5.73 KB )
- /www/wwwroot/fftchina.com.cn/Application/Common/Behavior/LoadUserConfigBehavior.class.php ( 4.88 KB )
- /www/wwwroot/fftchina.com.cn/Application/Common/Api/ConfigApi.class.php ( 1.81 KB )
- /www/wwwroot/fftchina.com.cn/ThinkPHP/Library/Think/Model.class.php ( 65.23 KB )
- /www/wwwroot/fftchina.com.cn/ThinkPHP/Library/Think/Db.class.php ( 5.54 KB )
- /www/wwwroot/fftchina.com.cn/ThinkPHP/Library/Think/Db/Driver/Mysql.class.php ( 6.88 KB )
- /www/wwwroot/fftchina.com.cn/ThinkPHP/Library/Think/Db/Driver.class.php ( 39.94 KB )
- /www/wwwroot/fftchina.com.cn/Application/Common/Common/xiaobing.php ( 23.85 KB )
- /www/wwwroot/fftchina.com.cn/Application/Common/Common/xiaobing_user.php ( 4.75 KB )
- /www/wwwroot/fftchina.com.cn/Application/Common/Conf/upload.php ( 3.61 KB )
- /www/wwwroot/fftchina.com.cn/Application/Admin/Conf/config.php ( 5.50 KB )
- /www/wwwroot/fftchina.com.cn/Application/Admin/Common/function.php ( 15.00 KB )
- /www/wwwroot/fftchina.com.cn/ThinkPHP/Library/Behavior/ReadHtmlCacheBehavior.class.php ( 5.51 KB )
- /www/wwwroot/fftchina.com.cn/Application/Admin/Controller/AddonsController.class.php ( 24.25 KB )
- /www/wwwroot/fftchina.com.cn/Application/Admin/Controller/AdminController.class.php ( 19.43 KB )
- /www/wwwroot/fftchina.com.cn/Application/Common/Controller/BaseController.class.php ( 17.93 KB )
- /www/wwwroot/fftchina.com.cn/Application/Admin/Model/AddonsModel.class.php ( 2.79 KB )
- /www/wwwroot/fftchina.com.cn/Addons/EditorForAdmin/Controller/UploadController.class.php ( 5.11 KB )
- /www/wwwroot/fftchina.com.cn/Addons/EditorForAdmin/Controller/Qiniu/autoload.php ( 0.31 KB )
- /www/wwwroot/fftchina.com.cn/Addons/EditorForAdmin/Controller/Qiniu/functions.php ( 7.10 KB )
- /www/wwwroot/fftchina.com.cn/Addons/EditorForAdmin/Controller/Qiniu/Config.php ( 0.70 KB )
- /www/wwwroot/fftchina.com.cn/Application/Home/Controller/AddonsController.class.php ( 1.53 KB )
- /www/wwwroot/fftchina.com.cn/ThinkPHP/Library/Think/Upload.class.php ( 14.23 KB )
- /www/wwwroot/fftchina.com.cn/ThinkPHP/Library/Think/Upload/Driver/Local.class.php ( 3.40 KB )
- /www/wwwroot/fftchina.com.cn/ThinkPHP/Library/Behavior/ShowPageTraceBehavior.class.php ( 5.15 KB )
- Run Common\Behavior\LoadUserConfigBehavior [ RunTime:0.009521s ]
- [ app_init ] --END-- [ RunTime:0.011391s ]
- [ app_begin ] --START--
- Run Behavior\ReadHtmlCacheBehavior [ RunTime:0.000468s ]
- [ app_begin ] --END-- [ RunTime:0.000532s ]
- [ app_end ] --START--
- [2048] Declaration of Admin\Controller\AdminController::_empty() should be compatible with Common\Controller\BaseController::_empty($error = '') /www/wwwroot/fftchina.com.cn/Application/Admin/Controller/AdminController.class.php 第 18 行.
- [2] call_user_func() expects parameter 1 to be a valid callback, no array or string given /www/wwwroot/fftchina.com.cn/ThinkPHP/Library/Think/Upload.class.php 第 171 行.
- [8] Undefined index: imgFile /www/wwwroot/fftchina.com.cn/Addons/EditorForAdmin/Controller/UploadController.class.php 第 31 行.
- [8] Undefined index: imgFile /www/wwwroot/fftchina.com.cn/Addons/EditorForAdmin/Controller/UploadController.class.php 第 31 行.
- SHOW COLUMNS FROM `xiaobing360_addons` [ RunTime:0.0007s ]
- SELECT `title`,`name` FROM `xiaobing360_addons` WHERE ( status=1 AND has_adminlist=1 ) [ RunTime:0.0001s ]
- SHOW COLUMNS FROM `xiaobing360_menu` [ RunTime:0.0005s ]
- SELECT `id`,`title`,`url` FROM `xiaobing360_menu` WHERE `pid` = 0 AND `hide` = 0 AND `group` = '' ORDER BY sort asc [ RunTime:0.0001s ]
- SELECT `pid` FROM `xiaobing360_menu` WHERE ( pid !=0 AND url like '%Addons/execute%' ) LIMIT 1 [ RunTime:0.0001s ]
- SELECT * FROM `xiaobing360_menu` WHERE `id` = 44 LIMIT 1 [ RunTime:0.0001s ]
- SELECT * FROM `xiaobing360_menu` WHERE `id` = 43 LIMIT 1 [ RunTime:0.0001s ]
- SELECT DISTINCT `group` FROM `xiaobing360_menu` WHERE `group` <> '' AND `pid` = 43 ORDER BY sort asc [ RunTime:0.0001s ]
- SELECT `id`,`url` FROM `xiaobing360_menu` WHERE `pid` = 43 AND `hide` = 0 [ RunTime:0.0001s ]
- SELECT `id`,`pid`,`title`,`url`,`tip` FROM `xiaobing360_menu` WHERE `group` = '扩展' AND `pid` = 43 AND `hide` = 0 ORDER BY sort asc [ RunTime:0.0001s ]
0.0516s




























基本
文件
流程
错误
SQL
调试
- 请求信息 : 2021-07-26 16:14:16 HTTP/1.1 POST : /admin.php?s=/Addons/execute/_addons/EditorForAdmin/_controller/Upload/_action/wang_upimg.html
- 运行时间 : 0.0471s ( Load:0.0142s Init:0.0154s Exec:0.0176s Template:-0.0000s )
- 吞吐率 : 21.23req/s
- 内存开销 : 3,126.06 kb
- 查询信息 : 12 queries 0 writes
- 文件加载 : 54
- 缓存信息 : 3 gets 0 writes
- 配置加载 : 187
- 会话信息 : SESSION_ID=hvi6qj6bclhmtu8vejsmhj1ef1
- /www/wwwroot/fftchina.com.cn/admin.php ( 0.88 KB )
- /www/wwwroot/fftchina.com.cn/long.php ( 4.69 KB )
- /www/wwwroot/fftchina.com.cn/ThinkPHP/ThinkPHP.php ( 4.61 KB )
- /www/wwwroot/fftchina.com.cn/ThinkPHP/Library/Think/Think.class.php ( 12.32 KB )
- /www/wwwroot/fftchina.com.cn/ThinkPHP/Library/Think/Storage.class.php ( 1.34 KB )
- /www/wwwroot/fftchina.com.cn/ThinkPHP/Library/Think/Storage/Driver/File.class.php ( 3.42 KB )
- /www/wwwroot/fftchina.com.cn/ThinkPHP/Mode/common.php ( 2.75 KB )
- /www/wwwroot/fftchina.com.cn/ThinkPHP/Common/functions.php ( 51.07 KB )
- /www/wwwroot/fftchina.com.cn/Application/Common/Common/function.php ( 62.98 KB )
- /www/wwwroot/fftchina.com.cn/Application/Common/Common/xiaobing_tag.php ( 2.15 KB )
- /www/wwwroot/fftchina.com.cn/ThinkPHP/Library/Think/Hook.class.php ( 3.91 KB )
- /www/wwwroot/fftchina.com.cn/ThinkPHP/Library/Think/App.class.php ( 13.26 KB )
- /www/wwwroot/fftchina.com.cn/ThinkPHP/Library/Think/Dispatcher.class.php ( 14.71 KB )
- /www/wwwroot/fftchina.com.cn/ThinkPHP/Library/Think/Route.class.php ( 23.19 KB )
- /www/wwwroot/fftchina.com.cn/ThinkPHP/Library/Think/Controller.class.php ( 10.65 KB )
- /www/wwwroot/fftchina.com.cn/ThinkPHP/Library/Think/View.class.php ( 7.96 KB )
- /www/wwwroot/fftchina.com.cn/ThinkPHP/Library/Behavior/BuildLiteBehavior.class.php ( 3.61 KB )
- /www/wwwroot/fftchina.com.cn/ThinkPHP/Library/Behavior/ParseTemplateBehavior.class.php ( 3.80 KB )
- /www/wwwroot/fftchina.com.cn/ThinkPHP/Library/Behavior/ContentReplaceBehavior.class.php ( 1.87 KB )
- /www/wwwroot/fftchina.com.cn/ThinkPHP/Conf/convention.php ( 11.01 KB )
- /www/wwwroot/fftchina.com.cn/Application/Common/Conf/config.php ( 0.05 KB )
- /www/wwwroot/fftchina.com.cn/Application/Common/Conf/tags.php ( 0.12 KB )
- /www/wwwroot/fftchina.com.cn/ThinkPHP/Lang/zh-cn.php ( 2.52 KB )
- /www/wwwroot/fftchina.com.cn/ThinkPHP/Conf/debug.php ( 1.48 KB )
- /www/wwwroot/fftchina.com.cn/Application/Common/Conf/config_fuliye.php ( 2.40 KB )
- /www/wwwroot/fftchina.com.cn/ThinkPHP/Library/Think/Log.class.php ( 3.78 KB )
- /www/wwwroot/fftchina.com.cn/Application/Common/Behavior/InitHookBehavior.class.php ( 1.64 KB )
- /www/wwwroot/fftchina.com.cn/ThinkPHP/Library/Think/Behavior.class.php ( 0.86 KB )
- /www/wwwroot/fftchina.com.cn/ThinkPHP/Library/Think/Cache.class.php ( 3.72 KB )
- /www/wwwroot/fftchina.com.cn/ThinkPHP/Library/Think/Cache/Driver/File.class.php ( 5.73 KB )
- /www/wwwroot/fftchina.com.cn/Application/Common/Behavior/LoadUserConfigBehavior.class.php ( 4.88 KB )
- /www/wwwroot/fftchina.com.cn/Application/Common/Api/ConfigApi.class.php ( 1.81 KB )
- /www/wwwroot/fftchina.com.cn/ThinkPHP/Library/Think/Model.class.php ( 65.23 KB )
- /www/wwwroot/fftchina.com.cn/ThinkPHP/Library/Think/Db.class.php ( 5.54 KB )
- /www/wwwroot/fftchina.com.cn/ThinkPHP/Library/Think/Db/Driver/Mysql.class.php ( 6.88 KB )
- /www/ww
上一篇:关于延迟开标时间的公告
下一篇:傅立叶生产中心扩产场地装修项目设计与施工...
